TV AUDIO PROCESSING CIRCUIT
DESCRIPTION
UTC PC1353 is designed for TV SIF signal amplification
and audio power amplification purpose. It includes SIF
amplifier, FM, frequency discriminator, DC volume control,
2.4W power amplifier and voltage regulator.
FEATURES
* Wide operating supply voltage,9V ~ 18V
When VCC=18V,RL=8?,Output is 2.4W(17"TV)
When VCC=12V,RL=8?,Output is 1.2W(12"TV)
* Linear volume control
* Low harmonic distortion
* Differential peak detector
* Attenuation circuit for noise suppression(Typical80dB)
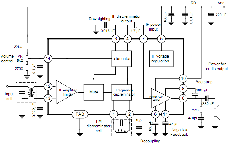
APPLICATION CIRCUIT
 |