VERTICAL DEFLECTION OUTPUT CIRCUIT
DESCRIPTION
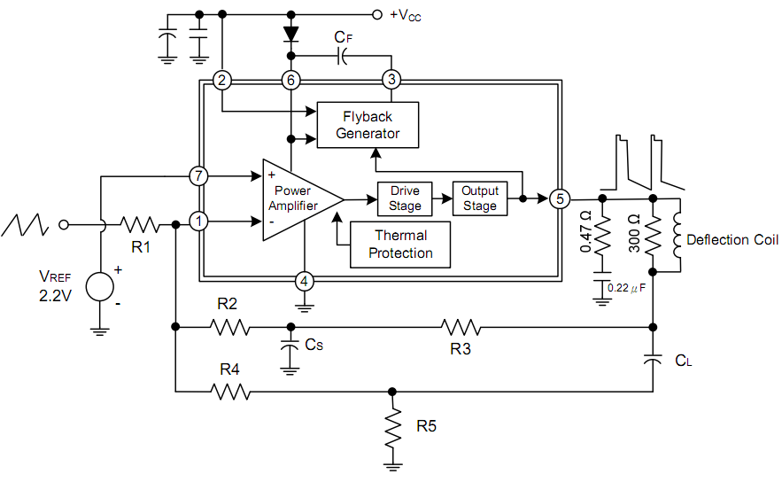
The UTC T78040 is a monolithic integrated circuit and designed for use in high-definition TV and CRT monitors. It is intended to directly drive the deflection coil. Besides, the T78040 offers a maximum deflection current of 1.8A peak to peak to suitable for small to medium diameter CRTs.
FEATURES
* Deflection current can be 1.8A peak value
* Deflection voltage up to 70V
* Flyback generator
* Thermal protection circuit
* Low cross-over distortion
* Supports DC Coupling
APPLICATION CIRCUIT
For AC Coupling (Single Power Supply)

For DC Coupling (Dual Power Supply)
 |