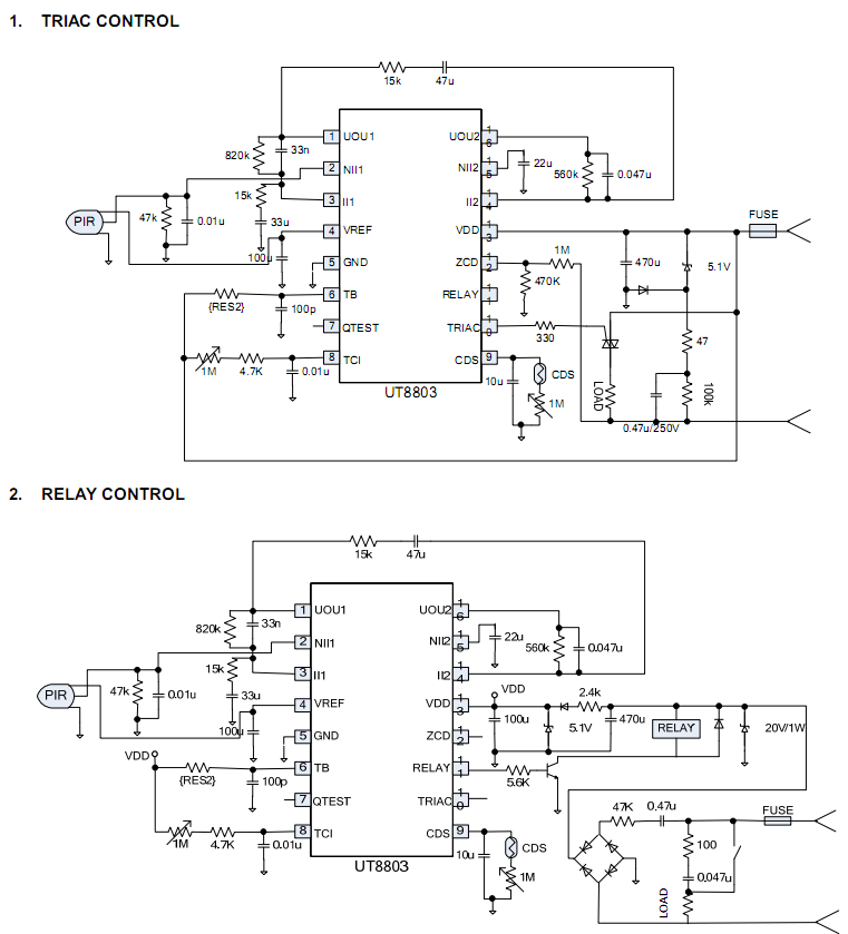
PIR INFRARED REMOTE CONTROL CIRCUIT
DESCRIPTION
The UTC UT8803 is an integrated circuit that design for infrared
PIR controlling. It needs only few external components in application
circuit. It can be applied as controller of light, electric switching and burglar alarm, and so on.
FEATURES
* High Noise Immunity.
* Output drivable RELAY or TRIAC.
* Contain two OP amps, gain adjustable.
* Control time adjustable.
* Steady voltage inside output 3.1 V to drive the PIR directly.
* Integrate zero cross detect, the AC power supply triggers synchronously, lowering the power supply pollution.
APPLICATION CIRCUIT
 |