8-CHANNEL ANALOG MULTIPLEXERS/DEMULTIPLEXERS
DESCRIPTION
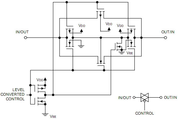
UTC 4051 is single 8-channel analog multiplexers/demultiplexers
for application as digitally–controlled analog switches.
The device has three binary control inputs and an inhibit input. It
feature low ON impedance and very low OFF leakage current. Control
of analog signals up to the complete supply voltage range can be achieved.
FEATURES


|