POWER FACTOR CORRECTOR
DESCRIPTION
The UTC L8561 is a Power Factor Corrector, which can work in
wide input voltage range applications (from 85V ~ 265V) with an
excellent THD. It has very low start up current (about 20 uA) and
a disable function on the ZCD pin, which is designed to keep
lower current consumption in stand by mode.
The device is operating in transition mode, and is able to drive
a Power MOS or IGBT with a ± 400mA current for sourcing and sinking.
FEATURES
* 1% Precision (@ TJ = 25℃) Internal Reference Voltage
* Output Overvoltage Protection
* Very Low Power Start-Up Current
* Current Sense Filter On Chip
* Disable Function (with ZCD pin)
* Transition Mode Operation
* Gate Driving Current: ± 400mA
* 15V Gate clamped
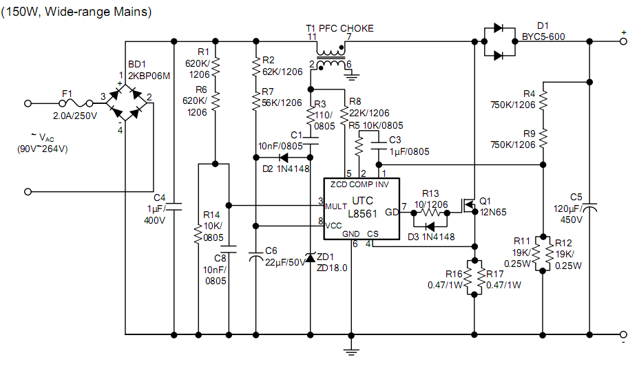
TYPICAL APPLICATION CIRCUITS
 |