MICROPOWER DC/DC CONVERTERS WITH LOW-BATTERY DETECTOR ACTIVE IN SHUTDOWN
DESCRIPTION
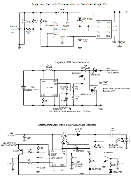
The UTC UC2306 is a step-up DC/DC converter which
operate from a wide input supply range of 1.5V to 8V. Its
peak switch current can be reduced by adding a single
resistor at the ILIM pin. It is an ideal for use in small, low
voltage, battery-operated systems.
FEATURES
*In shutdown mode:10μA quiescent current.
*Low battery detector active
*Minimum Operating Voltage: 1.5V
*Very Low VCESAT: 370mV@1A (typ).
*In active mode :120μA quiescent current.
*Only by one resistor: peak current is programmable.
APPLICATION CIRCUIT



|