PFM STEP-DOWN DC-DC CONTROLLER
DESCRIPTION
The UTC M7085 step-down DC-DC Controller is optimized for
use with a power PMOSFET. It utilize a Pulse-Frequency
Modulation (PFM) control scheme that implies high efficiency
operation at light loads.
There are two user-selectable over-current protection methods
one provides over-current protection by taking advantage of the
RDS(ON) of the P- Channel. The other provides accurate over-current
protection with the use of an external sense resistor. The
cycle-by-cycle current limit threshold can be adjusted with a external resistor.
FEATURES
* High efficiency 90% and up is possible
* Low dropout operation:100% duty cycle
* Maximum operating frequency > 1MHz
* Two methods of over-current protection
* 4.5V ~ 35V wide input range
* 1.24V ~ VIN adjustable output range
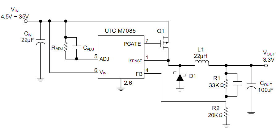
TYPICAL APPLICATION CIRCUIT
 |